

MySQLの
不安と不満を排除せよ
MySQL最高の性能と信頼性を実現するトータルソリューション


MySQL最高の性能と信頼性を実現するトータルソリューション
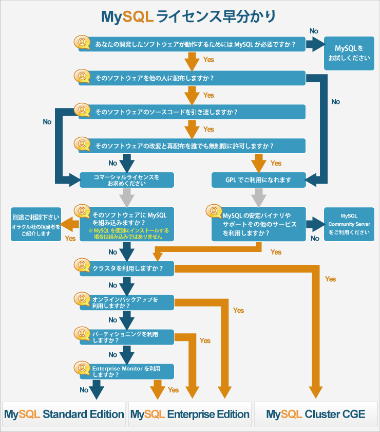
MySQLのライセンスはサーバ/クライアントの区別なく、GPL(GNU General Public License)か、コマーシャルライセンスのいずれかの形態を選択するデュアルライセンス方式です。
もしあなたがMySQLを使ったソフトウェアを開発し、他の人に配布しようとしている場合、それは有料、無料、評価版、製品版にかかわらず、あなたの開発したソフトウエアをGNU GPLに従い配布するつもりがなければ、コマーシャルライセンスの購入が必要となります。

※ GNU GPL(GNU General Public License)とは、フリーソフトウエア財団の一般公衆利用許諾契約書のことで、ソフトウエアの共有と改変を自由に保証するものです。
※ GPLを選択する場合、目的を問わず、開発されたものはGPLとしてソースコードと共に配布しなければなりません。また再配布,変更,コピーを禁止してはなりません。GPLライセンスを尊守する限り、MySQLを使った製品でビジネスをしても問題ありません。
※ システムでMySQLを利用したいがGPLにはしたくない場合は、コマーシャルライセンスを購入して頂くことになります。
製品・サービスに関するご質問、お見積もり、お問い合わせなど、お気軽にご連絡ください。